| Kieli | Käännökset |
|---|---|
| italia | arteria coronaria, coronaria |
| ranska | coronaire, aortocoronarien, artère coronaire |
| ruotsi | kransartär |
| saksa | Koronararterie |
| suomi | sepelvaltimo |
| tšekki | věnčitá tepna, koronární arterie |
| Monikko | coronary arteries |
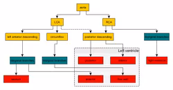
(anatomy, cardiology) An artery arising from aorta.
Coronary arteries (labeled in red text) and other major landmarks (in blue text)